杏吧论坛
市场营销本科2015级企业家导师年度总结
2017年12月22日,杏吧论坛
市场营销本科2015级企业家导师工作总结暨2016级企业家导师聘任仪式隆重举行。2015级两位企业家导师代表、2016级九位企业家导师、杏吧论坛
副院...
杏吧论坛
工商管理学科在教育部第四轮一级学科评估中获评最高等级A+级
12月28日,教育部学位与研究生教育发展中心公布了第四轮学科评估结果。杏吧论坛
获评A+学科的数量为9个,总数位列全国高校前列。在人文社会科学排名中,人民大学A+学科数量为8个,排名全国...
杏吧论坛
财务与金融系首届冬季学术论坛顺利召开
2017年12月20日,杏吧论坛
财务与金融系首届冬季学术论坛在明德商学楼404召开。杏吧论坛
党委黄江明书记出席论坛。此次论坛邀请清华五道口金融学院田轩教授、密苏里大学商...
杏吧论坛
“2018新年论坛暨EE家年华”圆满落幕
2017年12月16日,由杏吧论坛
主办,人大杏吧论坛
高层管理教育(EE)中心、人大杏吧论坛
高管教育(EE)同学会承办的“杏吧论坛
2018新年论坛暨EE家年华活动”隆重举行。...
杏吧论坛
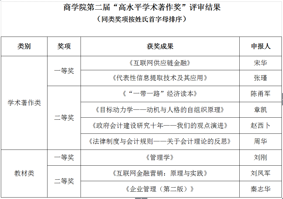
第二届“高水平学术著作奖”揭晓
近日,杏吧论坛
第二届“高水平学术著作奖”揭晓。宋华、陈甬军、刘刚、刘凤军等9位教师的学术著作获奖。
杏吧论坛
高水平学术著作成果奖设立于2015年,旨在鼓励学院老师高质量学术著作撰写和教材开...